< 1 min read
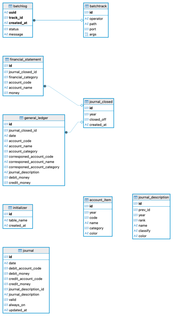
データベースには以下のテーブルがあります。
initializer(作成されたデータベースの日付情報)
account_item(勘定科目コード)
journal_description(摘要欄)
journal(仕訳)
journal_closed(締情報)
general_ledger(総勘定元帳)
financial_statement(決算書)
batch_track(バッチ処理追跡)
batch_log(追跡ログ)
ER図
メールアドレスが公開されることはありません。 ※ が付いている欄は必須項目です
コメント ※
名前 ※
メール ※
サイト
次回のコメントで使用するためブラウザーに自分の名前、メールアドレス、サイトを保存する。
コメントを残す